云南省市场监督管理局关于开展2026年省级检验检测机构能力验证工作的通知
各州、市市场监管局,各有关检验检测机构:
为加强检验检测机构事中事后监管,压实检验检测机构主体责任,保证其技术能力持续符合资质认定条件和要求,根据《检验检测机构资质认定管理办法》《检验检测机构监督管理办法》《检验检测机构能力验证管理办法》等有关规定,省市场监管局决定在社会关注的部分检验检测领域组织开展2026年省级检验检测机构能力验证工作(以下简称能力验证)。现将有关事项通知如下:
一、能力验证项目
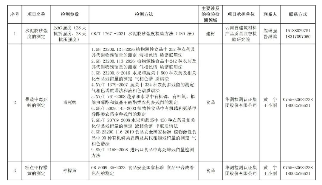
2026年云南省级能力验证项目共七项,具体为:
(一)水泥胶砂强度的测定;
(二)果蔬中毒死蜱的测定;
(三)糕点中柠檬黄的测定;
(四)肥料中有效磷和氯离子的测定;
(五)水中化学需氧量的测定;
(六)土壤中全氮的测定;
(七)机动车检验授权签字人考核。
能力验证有关信息详见附件。
二、能力验证参加单位
取得省市场监管局和州、市市场监管局颁发的资质认定(CMA)证书中包含相关项目(参数)检验检测能力的检验检测机构(授权签字人)应当参加本次能力验证。因特殊原因不能参加的,应当向省市场监管局书面说明并报送能力验证项目承担单位。
能力验证项目费用由省市场监管局承担。
三、能力验证日程安排
(一)机构报名:2026年4月30日前。
(二)能力验证结果、授权签字人初试考核结果、统计分析:2026年8月30日前。
(三)授权签字人复试考核结果、统计分析:2026年9月30日前。
(四)督促能力验证最终结果不合格的检验检测机构进行整改、审查,对所有参加能力验证的检验检测机构进行总结培训:2026年10月30日前。
(五)能力验证结果通报:2026年11月30日前。
能力验证各阶段工作开展具体时间以能力验证项目承担单位通知为准。
四、实施要求
(一)各州、市市场监管局要认真组织辖区内的检验检测机构按要求参加此次能力验证活动,并协助做好后续督促整改工作。要指派专人负责联络、组织、督促、服务辖区内参加能力验证的机构和授权签字人完成能力验证活动,将联络人信息于4月30日前分别报送省市场监管局认可检测处和能力验证项目承担单位。
(二)能力验证项目承担单位须配备足够的资源,保证能力验证项目及时、科学、有效组织实施,并按时按要求完成各阶段相关工作。要准确、客观、公正地实施能力验证活动,对所出具的统计结果、评价结论、能力验证结果和报告负责。
(三)参加能力验证的检验检测机构要按照项目承担单位要求,真实、客观、及时报送检验检测结果。
(四)授权签字人考核分为初试考核、复试考核,考核内容为检验检测机构资质认定相关法律法规,所涉专业检验标准、项目和方法,授权签字人职责、报告审核等方面的知识。考核方式采取闭卷笔试、州市组织方式进行。考核地点由各州、市市场监管局负责确定,并及时与能力验证项目承担单位进行对接。
(五)此次能力验证机构报名、样品发放、样品确认、提交检测结论、结果判定、结果评价、结果公开、结果整改等全过程将使用云南省市场监督管理局检验检测认证认可公共服务平台。各能力验证参加机构或承担机构均通过https://amr.yn.gov.cn/ynnqi/系统登录,用户名为各机构统一社会信用代码,密码为原单位登录密码或默认密码(默认密码为zwfw@yn2024Be),如账号或密码错误,请联系系统技术支持,用户操作手册可在登录页面下载。
五、能力验证结果运用和处理
(一)参加本次能力验证的检验检测机构,在取得能力验证合格结果证书两年内,如接受检验检测机构资质认定技术评审或现场核查,可简化该项目的资质认定技术评审内容。
(二)对无故不参加能力验证的检验检测机构,将在能力验证结果通知中公布机构名单,并列入下年度“双随机、一公开”监督抽查。
(三)对本次能力验证中检测结果不合格的检验检测机构(授权签字人考核除外),应在收到能力验证结果通知后的一个月内,认真查找原因,并验证整改结果的有效性,整改报告提交能力验证承担单位审查并经市场监管部门确认后,检验检测机构方可重新开展相关项目检测;整改期间或者整改后技术能力仍不能符合资质认定条件和要求,并擅自向社会出具具有证明作用的检验检测数据、结果的,将按照《检验检测机构资质认定管理办法》《检验检测机构监督管理办法》相关规定进行处理。
(四)对本次能力验证最终测试结果不合格的授权签字人,所在检验检测机构和个人应当认真查找原因并自行整改,自主停止签发检验报告。
(五)各项目承担单位于2026年11月20日前报送能力验证项目总结报告和相关技术资料。
(六)省市场监管局将向社会公开此次能力验证结果,并通报相关行业主管部门。
联系人及电话
认可检测处:徐老师 0871—63215527
技术支持:顾老师 15818597978;朱老师 13759409936
附件:2026年度云南省检验检测机构能力验证项目及承担单位汇总表
云南省市场监督管理局
2026年4月2日
(此件公开发布)
附件
2026年度云南省检验检测机构能力验证项目及承担单位汇总表
信息来源:云南省市场监督管理局官网
【 部分资源来源于网络,若涉及版权问题,敬请联系我们,立即处理。】
